Merhaba arkadaşlar bu yazımızda sensörlerden ve dedektörlerden elde edilen sinyallerin sistemler içerisinde değerlendirilmesini sağlayan op-amp devrelerinin 2.bölümünü inceleyeceğiz. 2. bölümde cep telefonlarında, radyo elektroniğinde GPS sistemlerinde, güç elektroniğinde ve ses sistemlerinde en çok kullanılan op-amp devrelerinden integral alıcı, türev alıcı, alçak geçiren iki kutuplu aktif filte, yüksek geçiren iki kutuplu aktif filtre ve band geçiren aktif filtre devrelerinin tasarımı , simülasyonu ve bu iki kısımda elde edilen verilerin ayrıntılı şekilde analizi gerçekleştirilecektir.
< INTEGRAL ALICI DEVRE >
İntegral Alıcı Devrenin Özellikleri Nelerdir ?
Şekil 1’de ideal işlemsel yükselteç kullanılarak yapılmış olan türev alıcı devre görülmektedir. Bu devre şekilde de görüldüğü üzere integral alıcı devreden farklı olarak osilatör devresi integral alıcı devreye bu iki devre ise türev alıcı devreye bağlanmıştır.Türev alıcı devre bir potansiyometre ,kondansatöre ve dirençten meydana gelmektedir. Burada RV1 kodlu potansiyometre çıkış sinyalinin genliğinin ayarlanmasını sağlarken R3 direnci kondansatörün üzerindeki yükün dolma boşalma zamanını (τ) ve devrenin tepki süresini belirler. Bu bilgilere ek olarak devrenin integral devresi olarak davranması için aşağıdaki şartlardan en az bir tanesi sağlaması gerekir ;
- fgiriş ≥ fc = 1 / 2 R3Cf :olmalıdır. (Girişe uygulanan sinyalin frekansı, fc kritik frekanstan büyük veya eşit olmalıdır).
- Devrenin zaman sabitesi (T = RV1.Cf) ile girişe uygulanan sinyalin periyodu birbirine eşit veya yakın bir değerde olmalıdır.
Eğer, devrede bu şartlardan birisi veya ikisi sağlanmıyorsa devre girişine uygulanan sinyalin integralini alamaz, tersleyen (faz çeviren, inverting) yükselteç olarak çalışır. Bu haliyle devrenin kazancı -Rf / R1 olur.

Malzeme Listesi
Proteus ortamında kullanılan malzeme listesi tablo-1’de verilmiştir.

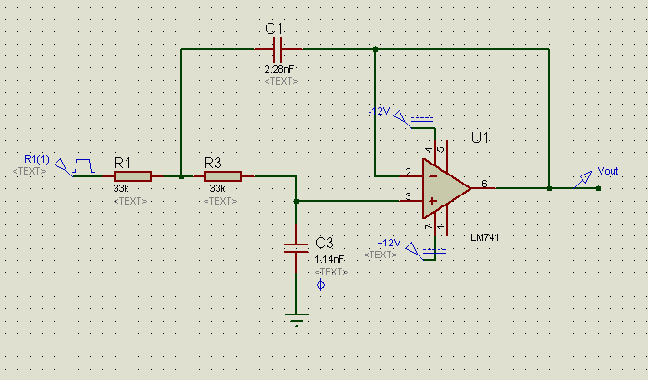
İntegral Alıcı Devrenin Kurulumu
İntegral alıcı devresinin kurulumu proteus programında şekil-1’deki gibi gerçekleştirilir. Giriş sinyalinin özellikleri sırasıyla Vt-t =20 V periyodu =20 ms olan kare dalga sinyal verilmiş olup LM741 devre elemanın besleme gerilimleri ise ±12 Vdc ‘dir.
İntegral Alıcı Devrenin Çözümü

İntegral Alıcı Devrenin Simülasyonu
İntegral alıcı devrenin simülasyonun’da integral alıcının hem girişine hemde çıkışına gerilim değerlerinin izlenilmesi açısından probe konulmuş ve ardından bu değerler proteus ortamında grafiğe aktarılmıştır.


İntegral Alıcı devrenin Analizi
- Şekil-2 ve Şekil-4’e bakıldığında giriş integral alıcı devrenin kritik frekansı, sinyal jeneratörünün frekansından küçük olması ve ayrıca devrenin zaman sabiti sinyal jeneratörünün uyguladığı sinyalin periyoduna eşit olduğundan op-amplı devrenin integral alıcı devre olarak işlev gördüğü ,
- Şekil-4’e bakıldığında devrenin çıkışına ait sinyalin 25 ms sonra stable hale geldiği anlaşılmaktadır.
< TÜREV ALICI DEVRE >
Türev Alıcı Devrenin Özellikleri Nelerdir ?
Şekil 5’de ideal işlemsel yükselteç kullanılarak yapılmış olan türev alıcı devre görülmektedir. Bu devre şekilde de görüldüğü üzere integral alıcı devreden farklı olarak osilatör devresi integral alıcı devreye bu iki devre ise türev alıcı devreye bağlanmıştır.Türev alıcı devre bir potansiyometre ,kondansatöre ve dirençten meydana gelmektedir. Burada RV2 kodlu potansiyometre çıkış sinyalinin genliğinin ayarlanmasını sağlarken R7 direnci kondansatörün üzerindeki yükün dolma boşalma zamanını (τ) ve devrenin tepki süresini belirler. Bu bilgilere ek olarak devrenin integral devresi olarak davranması için aşağıdaki şartlardan en az bir tanesi sağlaması gerekir ;
- fgiriş ≤ fc = 1 / 2 R7Cf :olmalıdır. (Girişe uygulanan sinyalin frekansı, fc kritik frekanstan büyük veya eşit olmalıdır).
- Devrenin zaman sabitesi (T = RV2.Cf) ile girişe uygulanan sinyalin periyodu birbirine eşit veya yakın bir değerde olmalıdır.
Eğer, devrede bu şartlardan birisi veya ikisi sağlanmıyorsa devre girişine uygulanan sinyalintürevini alamaz, tersleyen (faz çeviren, inverting) yükselteç olarak çalışır. Bu haliyle devrenin kazancı -Rf / R1 olur.

Malzeme Listesi
Proteus ortamında kullanılan malzeme listesi tablo-2’de verilmiştir.

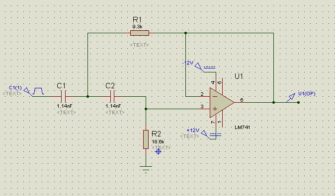
Türev Alıcı Devrenin Kurulumu
Türev alıcı devresinin kurulumu proteus programında şekil-1’deki gibi gerçekleştirilir. Giriş sinyalinin özellikleri sırasıyla Vt-t =20 V periyodu =20 ms olan kare dalga sinyal verilmiş olup LM741 devre elemanın besleme gerilimleri ise ±12 Vdc ‘dir.
Türev Alıcı Devrenin Çözümü

Türev Alıcı Devrenin Simülasyonu
Türev alıcı devrenin simülasyonun’da türev alıcının hem girişine hemde çıkışına gerilim değerlerinin izlenilmesi açısından probe konulmuş ve ardından bu değerler proteus ortamında grafiğe aktarılmıştır.


Türev Alıcı devrenin Analizi
- Şekil-6 ve Şekil-8’e bakıldığında giriş integral alıcı devrenin kritik frekansı, sinyal jeneratörünün frekansından büyük olması ve ayrıca devrenin zaman sabiti sinyal jeneratörünün uyguladığı sinyalin periyoduna eşit olduğundan op-amplı devrenin türev alıcı devre olarak işlev gördüğü ,
- Şekil-4’e bakıldığında devrenin çıkışına ait sinyalin 260 ms sonra stable hale geldiği anlaşılmaktadır.
< ALÇAK GEÇİREN FİLTRE DEVRESİ >
Şekil 9a’da alçak geçiren çift kutuplu filtre görülmektedir. Bu devrede belirli bir frekansın altındaki frekansları geçiren üstündekileri ise zayıflatan bir devredir. (şekil 9b). Bu devrede Köşe frekansına fc denir. fc, aynı zamanda; 0.707 frekansı, -3dB frekansı veya kesim frekansı olarak ta isimlendirilir.

Malzeme Listesi
Proteus ortamında kullanılan malzeme listesi tablo-3’de verilmiştir.

Alçak Geçiren Filtre Devresinin Kurulumu
Türev alıcı devresinin kurulumu proteus programında şekil-1’deki gibi gerçekleştirilir. Giriş sinyalinin özellikleri sırasıyla Vt-t =20 V periyodu =20 ms olan kare dalga sinyal verilmiş olup LM741 devre elemanın besleme gerilimleri ise ±12 Vdc ‘dir. Ayrıca op-ampın eviren uca bağlan kapasitörün değeri, evirmeyen ayağına bağlanan kapasitörün tam iki katı alınarak devreye eklenmiştir.
Alçak Geçiren Filtre Devresinin Çözümü

Alçak Geçiren Filtre Devresinin Simülasyonu
Alçak geçiren iki kutuplu devrenin simülasyonun’da alçak geçiren filtrenin hem girişine hemde çıkışına gerilim değerlerinin izlenilmesi açısından probe konulmuş ve ardından bu değerler proteus ortamında grafiğe aktarılmıştır.


Alçak Geçiren Filtre Devresinin Analizi
- Şekil-10 ‘da yapılan teorik hesaplama ile şekil- 12’ de elde edilen verilerin bir birleri ile uyuştuğu ,.
- Devrenin kritik frekansının 3 Khz olduğu ,
- Devrenin 3 Khz ‘e karşılık dB cinsinden -3 dB değerine denk gediği,
- Devrenin kritik frekanstan küçük frekanslara sahip sinyallerin geçtiği,
- Devrenin kritik frekanstan büyük frekanslara sahip sinyallerin ise zayıflatıldığı görülmektedir.
< YÜKSEK GEÇİREN FİLTRE DEVRESİ >
Şekil 13a’da yüksek geçiren çift kutuplu aktif filtre görülmektedir. Bu devrede belirli bir frekansın altındaki frekansları zayıflatan üstündekileri ise geçiren bir devredir (şekil 9b). Bu devrede Köşe frekansına fc denir. fc, aynı zamanda; 0.707 frekansı, -3dB frekansı veya kesim frekansı olarak ta isimlendirilir.

Malzeme Listesi
Proteus ortamında kullanılan malzeme listesi tablo-4’de verilmiştir.

Yüksek Geçiren Filtre Devresinin Kurulumu
Türev alıcı devresinin kurulumu proteus programında şekil-1’deki gibi gerçekleştirilir. Giriş sinyalinin özellikleri sırasıyla Vt-t =20 V periyodu =20 ms olan kare dalga sinyal verilmiş olup LM741 devre elemanın besleme gerilimleri ise ±12 Vdc ‘dir. Ayrıca op-ampın eviren uca bağlan direncin değeri , evirmeyen ayağına bağlanan direnç değerinin tam yarısı alınarak devreye eklenmiştir.
Yüksek Geçiren Filtre Devresinin Çözümü

Yüksek Geçiren Filtre Devresinin Simülasyonu
Yüksek geçiren iki kutuplu devrenin simülasyonun’da yüksek geçiren filtrenin hem girişine hemde çıkışına gerilim değerlerinin izlenilmesi açısından probe konulmuş ve ardından bu değerler proteus ortamında grafiğe aktarılmıştır.


Yüksek Geçiren Filtre Devresinin Analizi
- Şekil-14 ‘da yapılan teorik hesaplama ile şekil- 16’ da elde edilen verilerin bir birleri ile uyuştuğu ,.
- Devrenin kritik frekansının 3 Khz olduğu ,
- Devrenin 3 Khz ‘e karşılık dB cinsinden -3 dB değerine denk gediği,
- Frekansı, devrenin sahip olduğu kritik frekanstan büyük frekanslara sahip sinyallerin geçtiği,
- Devrenin kritik frekanstan büyük frekanslara sahip sinyallerin ise zayıflatıldığı görülmektedir.
< BAND GEÇİREN AKTİF FİLTRE >
Belli iki frekans arasındaki frekans değerlerine sahip olan sinyalleri geçiren devrelerdir. Band geçiren aktif filtre devresini elde etmenin yolu ise sırasıyla yüksek geçiren aktif filtre (1) ile alçak geçiren aktif filtrenin (2) art arda bağlanması ile elde edilir (Şekil 16). Ayrıca filtrenin çıkış geriliminin ve kazancının maksimum olduğu noktaya merkez frekansı (tepe noktası) denir.

Malzeme Listesi
Proteus ortamında kullanılan malzeme listesi tablo-5’de verilmiştir.

Band Geçiren Filtre Devresinin Kurulumu
Türev alıcı devresinin kurulumu proteus programında şekil-1’deki gibi gerçekleştirilir. Giriş sinyalinin özellikleri sırasıyla Vt-t =20 V periyodu =20 ms olan kare dalga sinyal verilmiş olup LM741 devre elemanın besleme gerilimleri ise ±12 Vdc ‘dir. Ayrıca op-ampın eviren uca bağlan direncin değeri , evirmeyen ayağına bağlanan direnç değerinin tam yarısı alınarak devreye eklenmiştir.
Band Geçiren Filtre Devresinin Çözümü

Band Geçiren Filtre Devresinin Simülasyonu
Band geçiren devrenin simülasyonun’da, yüksek geçiren filtrenin hem girişine hemde çıkışına gerilim değerlerinin izlenilmesi açısından probe konulmuş ve ardından bu değerler proteus ortamında grafiğe aktarılmıştır.


Band Geçiren Filtre Devresinin Analizi
- Şekil-17 ‘de yapılan teorik hesaplama ile şekil- 19’ da elde edilen verilerin bir birleri ile uyuştuğu ,.
- Devrenin merkez frekansının hem teorik hemde simülasyon programında 384 kHz olduğu,
- Devrenin 208 Khz ve 709 kHz’e karşılık dB cinsinden -3 dB değerine denk gediği,
- 208 kHz’lik frekans değerinin yüksek geçiren filtrenin kritik frekansı olduğu,
- 709 kHz’lik frekans değerinin alçak geçiren filtrenin kritik frekansı olduğu,
- Devrenin sinayli geçireceği frekans aralığının 208 kHz ile 709 kHz aralığında olduğu görülmektedir.
Sitemizde paylaştığımız veya sitemizde paylaşım yapılması istediğiniz konular hakkında sizlere hızlı cevap verilmesi ve canlı sohbet desteği için facebook sayfamızdan( https://www.facebook.com/electrolog.blog/) bizler ile iletişime geçebilirsiniz arkadaşlar.Bilgi paylaşıldıkça güzeldir…
