Merhaba arkadaşlar bugün sizlere boole işlemlerinin sadeleştirilmesinde ,dijital devre tasarımlarında, dijital devrelerde en az kapı kullanılarak devrenin maliyetinin düşürülmesinde ve FPGA donanımsal tasarımlarında kullanılan karnaugh haritalarını inceleyeceğiz.
< TEORİK BİLGİLER >
Doğruluk Tablosu Nedir ?
Mantıkta, özellikle Boole cebiri ve Boole fonksiyonları ile ilişkili olarak, fonksiyon değişkenlerinin bütün kombinasyonları için mantıksal ifadenin değerini hesaplamakta kullanılan bir matematiksel tablo.

Minterm ve Maksterm Nedir ?
- Minterm : Standart çarpımlar toplamı şeklinde ifade edilmiş bir lojik ifade deki her
terim minterm ismiyle anılır. Üç değişken içeren bir lojik ifade, 8 adet minterm (2^3)içerir. Bu mintermler, girişlerin sadece belli bir kombinasyonunda 1 değerini alırlar. Mintermler indis ile ifade edilirler. İndis, mintermin değerini 1 yapan değişken kombinasyonunun decimal değeridir.

- Maksterm :Standart toplamlar çarpımı şeklinde ifade edilmiş bir lojik ifadedeki her terim maxterm ismiyle anılır. Üç değişkene sahip bir lojik ifade 8 adet maxterm (2^3) içerir. Bu maxtermler girişlerin sadece belli bir kombinasyonunda 0 değerini alır. Maxtermler indis ile ifade edilirler. İndis, maxtermin değerini 0 yapan değişken kombinasyonunun decimal değeridir. Ayrıca maxtermler, mintermlerin değili olarak da düşünülebilir.

Değişken Yapısına Göre Karnaugh Haritaları Nelerdir ?
n=giriş değişkeni sayısı olmak üzere 2n formülüyle kutu sayısı belirlenir. 2,4,8,16… olmak üzere 2ye katlanarak devam eder.
- 2 değişkenli karnaugh haritası : Bu kutu tipi dijital devrede iki tane giriş olduğu zaman kullanılır. Ayrıca karnaugh haritası 2^2 =4 adet kutucuğa sahiptir.

- 3 değişkenli karnaugh haritası : Bu kutu tipi dijital devrede üç tane giriş olduğu zaman kullanılır. Ayrıca karnaugh haritası 2^3 =8 adet kutucuğa sahiptir.

- 4 değişkenli karnaugh haritası : Bu kutu tipi dijital devrede dört tane giriş olduğu zaman kullanılır. Ayrıca karnaugh haritası 2^4 =16 adet kutucuğa sahiptir.

Karnaugh Haritalarına Ait Kanunları Nedir ?
- Karnaugh Haritaları giriş değişkeni sayısına bağlı olarak standart sayıda kutudan oluşur.
- n=giriş değişkeni sayısı olmak üzere 2n formülüyle kutu sayısı belirlenir. 2,4,8,16… olmak üzere 2‟ye katlanarak devam eder.
- Karnaugh Haritalarında hedef ençok “1” i gruplamaktır. Kutuların içindeki “1” ler dikkate alınır. Boş olan kutu “0” demektir, dikkate alınmaz.
- Gruplamalardaki kutu sayısı 1,2,4,8,16…. şeklinde olmalıdır.
- Her bir grup çıkış ifadesinde giriş değişkenleri çarpım (AND) şeklinde ifade edilir.
- Birden fazla gruba sahip Karnaugh Haritasının çıkış ifadesinde gruplar toplama (OR) işlemine tabi tutulur.
- Karnaugh Haritasında tüm kutular “1” ise çıkış “1” , tüm kutular “0” ise çıkış “0” dır.
< ÖRNEK >
Örnek-1 :
Soru : Üç anahtarlı girişin söz konusu olduğu dijital bir devrede anahtarlardan ikisinin ya da üçünün ‘1’ konumunda olması durumunda ledin (alıcının) çalışası istenmektedir.
- Yapılmak istenilen işlemin doğruluk çizelgesini hazırlayınız.
- Yapılmak istenilen işlemin minterm ve maksterm indislerini belirleyiniz.
- Doğruluk çizelgesine göre lojik denklemi yazınız.
- Lojik denklemin kapılı devresini çiziniz.
- Lojik denklemi üç değişkenli karno haritası kullanarak sadeleştiriniz.
- Karno haritasından elde edilen denklemin lojik kapılı devresini çiziniz.
Çözüm :
1. Madde : Yapılmak istenilen işlemin doğruluk çizelgesi soruda verilen istere göre hazırlanmıştır. Doğruluk tablosunda A, B, C girişleri temsil ederken , F çıkışı temsil etmektedir. Bu bilgiler doğrultusunda doğruluk çizelgesi ;

2. Madde : Yapılmak istenilen işlemin doğruluk çizelgesi temel alınarak isterin minterm ve makstermlerini yazacak olursak;
- Mintermler : m3,m5,m6,m7 ( 1’lere bakılarak yazılmıştır)
- Makstermler: M0,M1,M2,M4 ( 0’lara bakılarak yazılmıştır)
3. Madde : Yapılmak istenilen işlemin doğruluk çizelgesi temel alınarak lojik denklem ister mintermler cinsinden isterde sinyal girişleri bakımından yazılabilir.Bu bilgiler ışığında ;
- F= m3+m5+m6+m7 (mintermler cinsinden)
- F(A,B,C)=A’BC + AB’C + ABC ‘+ ABC ( Giriş sinyalleri cinsinden )
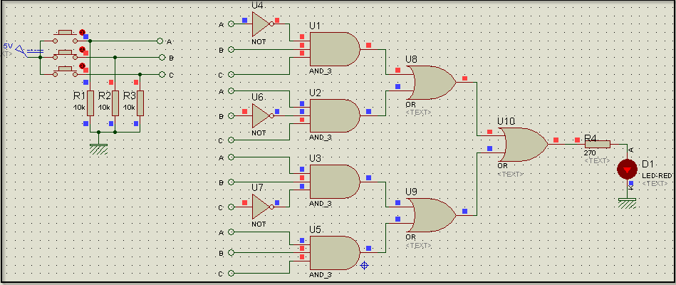
4. Madde : Yapılmak istenilen işlemin doğruluk çizelgesi temel alınarak lojik denklem ister mintermler cinsinden ister ise sinyal girişleri bakımından yazıldıktan sonra devrenin kapalı devresi çizilecek olursa ;

5. Madde : Şekil 3’de yapılmak istenilen işlemin doğruluk çizelgesi temel alınarak lojik devrenin karno haritası oluşturulmuş olup gruplandırma 3 bölümde yapılmıştır.

- F1 Grubu için: F1 grubunda 2 kutu var. Bu iki kutuda A = 0 ve A= 1 değeri aldığından A girişi eleniyor. F1 gurubunda B hep 1 değeri alıyor, C hep 1 değeri aldığından F1=B.C yazılabilir.
- F2 Grubu için: F2 grubunda 2 kutu var. Bu iki kutuda C = 0 ve C= 1 değeri aldığından C girişi eleniyor. F2 gurubunda A hep 1 değeri alıyor, B hep 1 değeri aldığından F2=A.B yazılabilir.
- F3 Grubu için: F3 grubunda 2 kutu var. Bu iki kutuda B = 0 ve B= 1 değeri aldığından B girişi eleniyor. F3 gurubunda A hep 1 değeri alıyor, C hep 1 değeri aldığından F3=A.C yazılabilir.
inceleme sonucunda F=F1+F2+F3 Elde edilir. Grup değerleri yerine eşitlikleri yerlerine konulursa çıkış, F(A,B,C)= A.B + B.C +A.C olur.
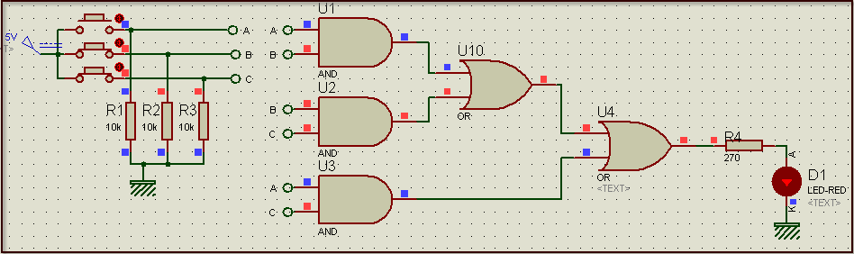
6. Madde : Şekil 3’de yapılmak istenilen işlemin doğruluk çizelgesi temel alınarak lojik devrenin karno haritası ile sadeleştirilmiş biçiminin lojik devresi çizilecek olursa;

Sonuç : Verilen örnekte görüldüğü gibi 10 adet lojik kapı ile kurulabilen devre karno haritası yöntemiyle sadeleştirilince 5 lojik kapı ile kurulabildiği görülmüştür.
Sitemizde paylaştığımız veya sitemizde paylaşım yapılması istediğiniz konular hakkında sizlere hızlı cevap verilmesi ve canlı sohbet desteği için facebook sayfamızdan( https://www.facebook.com/electrolog.blog/) bizler ile iletişime geçebilirsiniz arkadaşlar.Bilgi paylaşıldıkça güzeldir…

Şuna bir yanıt: “KARNAUGH HARİTASI İLE BASİTLEŞTİRME”
yorum yaptı
3 adet and bir veya kapısına girmesi gerek ama. Ab+bc+ac eger bunu yapıyorsak 3 and kapısı bir veya da giriş olur. Anlamadım
BeğenBeğen